Fig. 86 (abstract O67).
From: International Society for Therapeutic Ultrasound Conference 2016

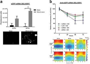
Enhancement of lithotripter SW induced RNA nucleotide delivery. a GFP mRNA delivery using optimal shock wave parameters resulted in a 6- and 52- fold increase in GFP fluorescence intensity relative to sham at 24 and 48 hours respectively. A statistically significant difference (*) was found at the p< 0.05 level. The flourescence were taken at 48 hours. b representative GFP intensities of GFP siRNA shock wave treated cells (+ siRNA/ +SW) scramble siRNA shock wave treated cells (+ scR/ + SW), sham cells (+ siRNA/ - SW) and controls ( - siRNA/- SW). Below are the flourescence intensities across the tissue phantom ROI; the dashed lines demarcate the RNA- incorporated channel. The black arrow represents the direction of SW propagation.